好景当然要用无人机拍才更好看啦
但是全体“飞手”们,请注意
汽车要实名上牌
无人机要实名登记
同时,最重要的是
不要“黑飞”不要“黑飞”
不要“黑飞”
"黑飞"是指一些没有取得私人飞行驾照或者飞机没有取得合法身份的飞行。在我国任何未经航空管理等相关部门许可的飞行都是不允许的,情节严重的将承担相应的法律责任,甚至遭受刑法的处罚。
根据《通用航空飞行管制条例》《通用航空飞行任务审批与管理规定》《民用无人驾驶航空器系统空中交通管理办法》《民用无人机驾驶员管理规定》等相关规定,未向国家飞行管制部门提出临时空域和飞行计划申请,或未按照批准的飞行计划实施的无人机违规飞行均为“黑飞”。
1.在禁飞场所、区域、时间段违规飞行扰乱公共秩序
2.非法破解无人机安全控制信息系统
3.利用无人机阻碍执行公务
4.未取得驾驶资质驾驶无人机
5.扰乱无线电管理秩序
6.利用无人机寻衅滋事
7.利用无人机实施恐怖活动
8.其他利用无人机违法犯罪
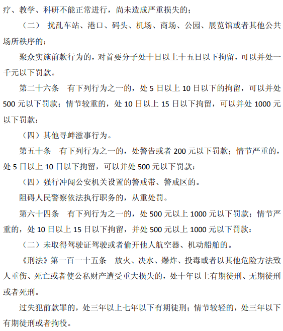
一旦逾界,公安机关将依据《中华人民共和国治安管理处罚法》《中华人民共和国刑法》等法律法规,依法予以治安管理处罚;情节严重的,依法追究刑事责任。

根据民航局公安局修订印发了《民航公安行政处罚裁量基准》(该《裁量基准》针对非法飞行无人机危害民航运输安全与秩序的违法犯罪行为提出了指导意见,并提出了具体的处罚方法。其中最为主要的规定在于:



